Journal of Caring Sciences. 13(2):138-145.
doi: 10.34172/jcs.33241
Original Article
The Lived Experience of Nursing Students from Student Work in Clinical Environments: A Hermeneutic Phenomenological Study
Hamidreza Haririan Conceptualization, Data curation, Formal analysis, Funding acquisition, Investigation, Methodology, Project administration, Resources, Project administration, Supervision, Validation, Visualization, Writing – original draft, Writing – review & editing, 1, * 
Hadi Hassankhani Formal analysis, Methodology, Validation, 1 
Joanne E Porter Formal analysis, Validation, Writing – review & editing, 2 
Author information:
1Department of Medical Surgical Nursing, Faculty of Nursing and Midwifery, Tabriz University of Medical Sciences, Tabriz, Iran
2Institute of Health and Wellbeing, Federation University Australia, Australia
Abstract
Introduction:
Undergraduate nursing students often work part-time or even full-time while studying at university completing their bachelor’s degrees. The aim of this study is to explain the meaning of the lived experiences of nursing students working as students in clinical field.
Methods:
A phenomenological study was conducted at the nursing and midwifery school of Tabriz, Iran. Purposefully, 20 baccalaureate nursing students with experience working as student worker nurses were recruited. The sample size was determined according to data saturation. Semi-structured, face-to-face interviews were held with the participants over 3 months (April 2020 to June 2020), and Van Manen’s hermeneutic phenomenological approach was used to analyze the data.
Results:
Five main themes extracted from the data analysis, including "students’ clinical competency", "nurse-student relationships", "shift work", "mislearning", and "chaotic wards". A further 12 sub-themes extracted under the five main themes.
Conclusion:
The work of nursing students in clinical environments as student worker nurses is a two-dimensional phenomenon with advantages and disadvantages. The benefits are improving the nursing students’ clinical and communication skills, increasing their self-confidence, learning and practicing discipline and nursing responsibilities, and the disadvantages are facing reality shock stress, and mislearning.
Keywords: Nursing students, Education, Life experience, Working
Copyright and License Information
© 2024 The Author(s).
This work is published by Journal of Caring Sciences as an open access article distributed under the terms of the Creative Commons Attribution Non-Commercial License (
http://creativecommons.org/licenses/by-nc/4.0/). Non-commercial uses of the work are permitted, provided the original work is properly cited.
Funding Statement
This research received a grant from vice chancellor for research of Tabriz University of Medical Sciences with number 63603.
Introduction
Nursing students often work part-time or even full-time while studying at university. There are a number of expenses related to completing a nursing degree including tuition, university fees, accommodation, living expenses, personal expenses, and costs associated with attendance to clinical placements.1,2 In Iran, nursing students in their final year of the undergraduate bachelor of nursing degree have an opportunity to be employed part-time in teaching hospitals, this type of employment is known as student work. The student work program was proposed by the health ministry as a paid work in response to the increasing nursing workforce deficit. The students are employed for a maximum of 20 hours per week in a variety of clinical environments increasing their clinical experience in preparation for graduation.3
The importance of clinical environments as the first places that can be effective in choosing or rejecting nursing as a profession is so great that nursing education planners should consider paying attention to these environments as one of the most important items in the program.4 Studies show that student nurses’ first encounter working in demanding and challenging clinical environments can be associated with emotional, psychological, physical, and educational challenges.5,6 How students perceive the workplace and the reality of the work environment may negatively influence their interest in graduating from nursing and may result in them leaving university altogether. The type of clinical placement and the clinical environments often influence students either attracting them to a particular field of nursing or deterring them away from nursing.7
The staff nurses play a significant role in consolidating a student’s learning and bridging the gap between theory and practice. In addition, staff attitudes towards the nursing profession have a significant impact on what the students really learn often leaving them with students anxious, confused, and disillusioned with nursing.8 The socialization of nursing students towards their profession depends on the acceptance and approval of the staff nurses.9,10 Hathorn et al offered participative programs with the nurses to decrease their negative attitudes towards nursing students’ presence and work in the clinical setting.11
In Rahimaghaee et al phenomenological study six themes emerged including destruction of presuppositions, clinical learning challenges, attractions, coping, identity, and patient centeredness. However, nursing care challenges, unpleasant clinical environment, and unfavorable personal communication were noted as experiences that were felt by the nursing students to reduce their likelihood of continuing in the profession. Therefore, there were some experiences noted as having a positive influence on their desire to continue in nursing, the opportunity to empathize with the patients, and learning how to communicate with patients and other health professionals leading towards patient’s satisfaction of care delivered.5
Phenomenological Lens of the Researcher
Researchers in the present study analyzed the data through the lens of their 15 years of theoretical teaching and clinical training of nursing students. The researchers have noticed that students who are employed in the student work model performed clinical procedures faster and with more self-confidence compared to students with no experience of paid clinical work. However, it was also noted that these student works often became task-orientated, neglected to refer to policy and guidelines, and were influenced by the clinical ward culture leading to cutting corners in clinical practice. The current study was conducted to explain the meaning of the lived experiences of nursing students working as student workers in clinical fields.
Materials and Methods
This study was a qualitative approach and hermeneutic phenomenological design that was conducted at Tabriz Nursing and Midwifery School; a city in northwest Iran. Phenomenological research is the study of the life’s experiences and aims to gain a deeper understanding of the nature of these experiences. The main question in phenomenology asks, “What is the meaning, and essence of the lived experience of this phenomenon for this person or people?12
A total of 20 baccalaureate nursing students with the experience of working as a student worker nurse were recruited. All students met the inclusion criteria which included, experience in working as a student worker nurse for at least three months; ability to describe the experience and willingness be interviewed. There were no exclusion criteria due to gender or ethnicity.
Purposeful selection method was used for participant recruitment and participants were contacted via mobile phone and in person. The list of students working in hospitals was requested by the lead researcher from the education staff of the nursing and midwifery school, and participants were contacted and invited to participate in the study. The sample size was determined according to the time when data saturation was achieved. Data collection ended when the data was considered rich to illuminate the phenomenon, and no new information emerged. Data saturation was obtained after 20 interviews (without repeated interviews) with no new emerging themes identified.
A semi-structured interview technique was used, the interview questions included; “Please tell me about your experience(s) of working as a student worker nurse in the clinical environment.” “Tell me what you felt when you were working as a student worker nurse in the clinical environment.” “What are the advantages and disadvantages of working as a student worker nurse in the clinical environment?”
Interviews lasted for 40 to 60 minutes and were recorded on audiotape, and assigned a code. Interviews were arranged by mutual agreement and conducted in the researcher’s office. Before starting the interviews, the objectives of the study, details of the interview process, and students’ right to withdraw at any time were explained to the participants by the researcher. After ensuring the participant’s accurate understanding and getting their participation, the informed consent form was signed by them. The participants’ real identities were not used in data storage and reports.
Van Manen’s hermeneutic phenomenological approach was used to analyze the data. Narratives were transcribed and analyzed. Words, phrases, and statements that described the experiences of nursing students working as student worker nurses in the clinical environments were highlighted and identified. These codes were separated to form themes that reflected students’ experiences. All essential themes were reflective of Van Manen’s four lived worlds: spatiality or lived space; corporeality or lived body; temporality or lived time and relationality or lived relations. Corporeality is our physical presence in the world and provides descriptions of the body relative to the phenomenon. Relationality is the relationship that we keep with others in the interpersonal space and share with them. Temporality is lived time that fosters the appreciation of the movement of time concerning the experience of the phenomenon. Spatiality is the atmosphere of the environment and its textural and spiritual qualities that we experience.12
Lincoln and Guba’s criteria was used to confirm the rigor of the study which included, credibility, transferability, dependability, and confirmability.13 The interview transcripts were returned to the participants to ensure the accuracy of the codes and interpretations increasing the credibility of the data. Participant checking did not result in any amendments. To further ensure rigor, our participants were afforded the opportunity to confirm and extend the interpretations. Our participants not only openly shared their experiences, but also engaged in an interpretive conversation/relation with the researchers and, during the checking time, we believe a phenomenological nod was evident.12 An independent scrutiny of qualitative data and relevant documents by an external reviewer to evaluate the dependability of data was obtained. However, the peer check approach was used to control data confirmability, and the authors’ rich description ensured the transferability of the data.13
Results
The majority of the 20 students who participated in the study were male and with ages ranging from 22 to 24 (Table 1). To analyze the data, audiotapes were transcribed verbatim in Persian and then later translated into English. All translation were done by the researcher and validated by two bi-lingual nursing professors proficient in both Persian and English.
Table 1.
Characteristics of participants (n = 20)
|
Variable
|
No. (%)
|
| Gender |
|
| Male |
11 (55) |
| Female |
9 (45) |
| Student work’ department/ward |
|
| Emergency |
4 (20) |
| Internal |
13 (65) |
| Orthopedic |
2 (10) |
| Cardiac |
1 (5) |
| Education semester |
|
| 7 |
7 (35) |
| 8 |
13 (65) |
| Age (year) |
|
| 22 |
11 (55) |
| 23 |
4 (20) |
| 24 |
5 (25) |
| Number of months in student work |
|
| 1 |
1 (5) |
| 3 |
14 (70) |
| 4 |
5 (25) |
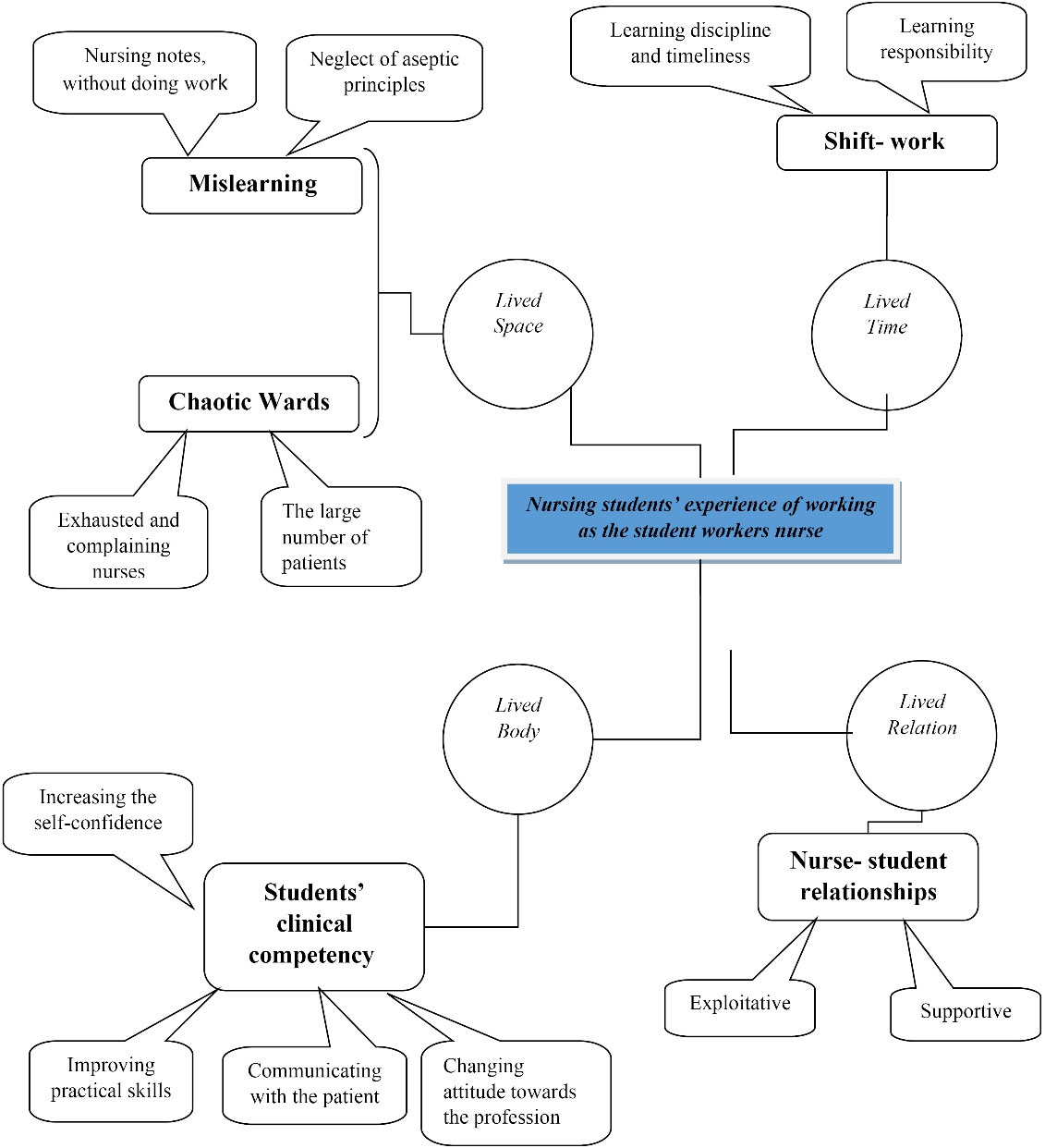
Initially, 880 initial codes (the label of a meaning unit has been referred to as a code) in relation to the experiences of participants were extracted. After reading and reviewing the texts and reflective writing, the number of codes were reduced to 100. Among these 100 codes, 12 key codes were selected as subthemes through the aggregation of common points. Finally, after immersion in the data and reflection on the themes of this phenomenon, these 12 subthemes were reduced to 5 main themes. Five main themes reflecting the four lived worlds provided the structure for describing the experience of nursing students working as a student worker nurse in the clinical environments in Iran. Each of these lived worlds has two to four subthemes within their themes (Figure 1).
Figure 1.
Main themes and Sub-themes in the lived worlds of nursing students working as a student worker nurse
Figure 1.
Main themes and Sub-themes in the lived worlds of nursing students working as a student worker nurse
First Main Theme: Students’ Clinical Competency
Main theme of students’ clinical competency refers to descriptions of the experiences of nursing students. There were four subthemes under this main theme including, ‘increasing the self-confidence’, ‘improving practical skills’, ‘communicating with the patient’ and ‘changing attitude towards the profession’.
Based on the participants’ experiences, students’ work as a student workers nurse in hospitals improves their clinical competence, self-confidence and practical skills. “During clinical training with other six classmates under supervision of instructor, we could not master practical skills because of limited practicing opportunities, we could not even insert IV line enough. During student work, I worked with more patients, I learned more about medications, procedures and even diseases.” (Participant 3).
Another student said, “My practical skills improved. My fears and stress reduced. My self-confidence to perform procedures has increased and I can work with no trouble in hospital after graduation. During training, I have injected insulin twice in the semester, while I have injected insulin at least 8 times during my three months of student work.” (Participant 4)
More opportunity of communicating with patients and nurses and changing attitudes toward the nursing profession are other effects of student work on students’ clinical competence. While doing student work, students have more opportunities to communicate with patients and nurses and improve their communication skills. Working in clinical settings also changed students’ attitudes toward nursing and nurses. “Student work has strengthened my interactions. Before that, I was less social and could not communicate much with patients. But with student work, I learned how to communicate with the patients and nurses.” (Participant 2).
Another student declared that “I understood what nursing actually means by working as a nurse in the ward. Before student work, I assumed that I will for a maximum of 5 patients and will do my job easily with a high salary in the ward (I never thought I would have 15 patients), but when I went to work as a nurse, my presumptions changed... realized that nursing is tough and intense job with high responsibility, nurses have low salaries and benefits for what they do.” (Participant 10).
Second Main Theme: Nurse-Student relationships
The second main theme to emerge was the nurse-student relationships, which was further divided into 2 sub-themes: ‘supportive relationship’, and ‘exploitative relationship’.
During the student work experience, the students described the relationship between the nurses and themselves on a spectrum, on one side of which a sincere and supportive relationship was established with the nurses and the nurses welcomed the students and tried to help them to do their work and learn. On the other side of the spectrum, nurses were not interested in the presence of students and abused them to do more work even their own tasks to take advantage of the students’ presence.
“Some nurses understand the students and consider them as one of their colleagues. For example, if I did one or two tasks, the nurse performed the third one. But some other nurses did not pay attention to me and enforced me to do their own tasks. I was in the evening shift and one of the morning shift nurses, when he saw me, said to me, go quickly and change the IV lines of my patients, I have not changed them until now... The night shift nurse told me to take his patients’ vital signs and register for the night shift before handing over the evening shift” (Participants 6 and 7)
Another participant said: “I did not have a rest on the first night shift, because ward nurses did not allow me to rest in their room and did not give me a place to sleep. They assigned me a lot of work to do and it did not matter if I had a break from doing things... However, as we got to know each other, they supported me and allowed me to rest after doing my works” (Participant 15).
Third Main Theme: Shift- work
Shift- work showed participants lived time during working as a student worker nurse in clinical environments, and includes 2 subthemes relating to the ‘learning discipline and timeliness’ and ‘learning responsibility’.
Working in a hospital as a student worker nurse makes students more familiar with the night shifts and regular and timely work to deliver wards and patients especially from evening shifts. One student described his experience as follows: “As a student, I worked night shifts, timing to be on time on a regular basis at work to take care of patients alone in the ward ” (Participant 11).
Students also talked about the independent student work and learning to take responsibility in different work shifts, especially in night shifts. “Student work made me less afraid of working alone in night shifts, and I could better bear working in the night in hospital. Now, I could take responsibility for the patients and do my work independently without presence of the instructor or classmates.” (Participant 9).
Fourth and Fifth Main Themes: Mislearning and Chaotic Wards
The participants described their experience of working as a student worker nurse in clinical environments in relation to space as mislearning, and chaotic wards.
As a fourth main theme, mislearning was divided into 2 subthemes including: ‘neglect of aseptic principles’, and ‘nursing notes, without doing work’. While working in hospital wards, students were confronted with nurses neglecting to perform aseptic principles and writing down nursing cares without doing anything for the patient, which were called mislearning of the student work.
One of the students spoke about the nurses’ neglect of aseptic principles: “Some nurses didn’t consider the principles of sterility and controlling infection. For example, they did not use sterile gloves at all for suctioning the endotracheal tube. They did not sanitise their hands using alcohol cleanser, did not clean the patients skin with the alcohol wipe, when I asked the reason, they said that because you are student and novice consider the infection control principles.” (Participant 1).
Another mislearning that students encountered while working as a nurse was some nurses writing down what not done for the patients due to the high workload and small number of nurses. “Some nurses charted down vital signs such as temperature without measuring the patients’ temperature because of high workload excuse....” (Participant 10).
Another student said, “I saw for myself that not doing some of the patient’s work is not important. I realized that writing down is more important than doing the work. For example, temperature measurement. It does not matter if you measure the patient’s temperature correctly and it is clear to you whether the patient has fever or not, it is important to show temperature measurement to patient to confirm that the measurement has be done just by placing a thermometer tip in the centre of the patient armpit. Actually the workload was very high” (participant 12).
The last theme extracted from the participants’ experiences was the chaotic wards, which was further divided into 2 sub-themes: ‘The large number of patients’, and ‘Exhausted and complaining nurses’. The students experienced chaotic wards. They attributed the chaos to the large number of patients and the fatigue, complaints nurses due to high workload and low wages.
“What I see is that the workload of nurses is really high with regard to number of the patients. For example, 3 nurses work for 46 patients in night shifts which the nurses may rest for a maximum of 2 hours all over the night. The Nurses spend most of their time reporting and writing down (checking orders, importing medications and equipment used into computers, and…) and spend less time at the patient’s bedside.” (Participant 8)
Another student said, “The wards are so crowded, stressful, and the number of patients is so large compared to the nurse that the nurse does not have time to take care well for the patients. For example, once I was in the night shift in burn ward, I wanted to assess the patients’ vital signs, the nurse told me: ‘Go and look at the patient. If his general condition is good, write something similar to the previous records. I told him why?’ He replied: ‘you cannot take care of 17 patients alone.’” (Participant 3).
A student said; “Fever is very important sign in the infection ward, but the nurses did not pay attention to it and did not measure it carefully because of poor nursing pay and overwork. Nurses complained about their working conditions and low salaries... one time a nurse told me to copy a patient’s ECG and to put the same for the other patients…” (Participant 14).
Discussion
The exploration of the lived experience of nursing students working as a student worker nurse in clinical environments in Iran yielded 5 main themes that resonated with the current literature. Based on the findings of this study, the presence of nursing students in clinical fields in the role of student worker nurse in Iran, affects the clinical competence of the students and promotes their clinical skills, speeds up their procedure performance, self-confidence and patient care management. Due to more time that the students are present in a ward as a nurse, compared to other students’ internships, they can establish a better relationship with their patients and their therapeutic communication skills are strengthened. In addition, student work changes the student’s previous attitudes towards nursing profession when they are familiar with actual and realistic challenges of nurses including shortage of nurses, low salary, and high workload.
The qualitative study conducted by Cameron and Parkinson with the aim of exploring the experience of pre-registration nursing students working as healthcare support workers in Scotland, showed that the pre-registration nursing students gained experience and confidence while working as a healthcare support workers.14 In the study of Rahimaghaee et al results showed that the presence of students in clinical settings destroyed their preconceptions about nursing and their previous perceptions and expectations. In this study, the students’ perceptions were completely different from what they actually encountered with clinical environment.5 The study of Nabolsi et al was conducted in Jordan with the aim of explaining the experiences of nursing students from hospital internship programs. The results of this study showed that due to the presence of a large number of medical students (nursing, medicine, physiotherapy, pharmacy) in clinical settings, the opportunity to perform procedures to strengthen clinical skills and to communicate with the patients was not fully provided for all of the students. They also noted that clinical environment and hospital reality was different from what they expected (reality shock).15 Also, Kim study showed that nursing students experience reality shock during their first clinical practice.16
In current study, how staff nurses communicate with students was another finding that ranged from supportive relationship to exploitative. The students experienced some staff nurses’ interaction respectful and supportive to learn how to work in the ward. Instead, there were a group of nurses who did not welcome the students in the ward and abused them by imposing their own duties on the students which may be due to the nurses for their overburden and fatigue. In the study of Rahimaghaee et al students experienced the non-supportive relationship of nurses with themselves and felt that they had no place in the ward they entered and not only was no one receiving them, they were also abused and disrespected.5
In a qualitative study conducted by Abu Zead et al with the participation of 12 nursing students with the aim of discovering the lived experiences of nursing students from the first days of internship in Egyptian hospitals, the results showed that in the most cases, nurses communicate with students disrespectfully and non-collaborative.17 Teaching ward-related issues and establishing supportive communication by nurses was the one of the results of the study by Kaihlanen et al. In this study, nurses established supportive relationships with students who were in the final days of their internship and about to graduate, and taught them about the ward.18
According to current study, the nursing students presence in clinical settings as a student worker nurse makes them to understand the timely work to care patients, and takes nursing care responsibility of the patients as an independent nurse when the instructor and other classmates are not with them; Also, do the patient’s work during the shift prepare them to work in different work shifts. In a review study by Kaihlanen et al entitled facilitating the transition from a nursing student to a registered nurse in the final clinical practicum, the results showed that in order to facilitate the transition from nursing students to nurses, students who are about to graduate regularly attend different shifts and take responsibility for caring for ward patients alone as a nurse.18 The results of the study of Tseng et al are similarly in line with the findings of the present study.19 In the study by Cameron and Parkinson the participants identified that the healthcare support workers role developed their interpersonal skills, with some participants commenting that working as a healthcare support workers (HCSWs) gave them a “taste” of what being an national health system employee would be like.14
The student work made the students to realize the gap between the theory and practice called it mislearning of the student work referring to the nurses’ negligence of the aseptic principles in
performing some procedures such as wound dressing and tracheal tube suction. The nursing students declared that some nurses recorded cares in nursing report without providing care for the patient. Also, students mentioned that this unprofessional performance of some nurses may be related to nurse’ shortage, not adequate facilities and equipment in hospitals. In the study by Nabolsi et al, Abu Zead et al and Gholami Motlagh et al students also noted the gap between theory and practice and the lack of facilities and equipment that lead to a reality shock.15,17,20 While it is accepted that working in a clinical environment influences nursing student’s professional development, the same environment may result in the nurse experiencing incivility from other staff members.21 In these negative situations, observing challenging or inappropriate behaviour from colleagues may lead to what Bandura referred to as a ‘vicarious reinforcement’ which can result in similar behaviour from the nursing student.22
Clinical environments were described by the students as crowded, chaotic and stressful due to a large number of patients and the dissatisfied tired nurses in the wards. The nursing shortage and the high workload of nurses had made them tired and they complained about their low salaries. These are similar to the findings of the study by Rahimaghaei et al which the students described as unattractive and unpleasant clinical environments.5 According to the study by Pearce not all learning environments are positive, and some have been found to cause stress.23 In a study conducted by Nakhaei et al also nurses complained of high workload and had the least satisfaction in terms of salaries and benefits.24 The study by Lobo et al showed that too much workload and doing overtime for nurses causes fatigue and complaints in them.25
The participants of this study were recruited from one geographical location and findings were limited to an Iranian context. Further research is recommended to compare these results internationally.
Conclusion
Based on the findings of this study, the work of nursing students in clinical settings as a student worker nurse is a two-dimensional phenomenon with advantages and disadvantages.
The benefits are improving the nursing students clinical and communication skills, increasing their self-confidence, learning and practicing discipline and nursing responsibilities, and the disadvantages are facing with reality shock stress, and mislearning. Hence, it is suggested that the student work should be in conjunction with the nurses who support and respect them to strengthen the student work advantages and facilitate the students transfer from student role to the nurse role.
Acknowledgments
The authors would like to thank the participants who gave freely of their time to participate in the study.
Competing Interests
None.
Data Availability Statement
The datasets generated and/or analysed during the current study are not publicly available due [researcher’s duty of confidentiality to the participants] but are available from the corresponding author on reasonable request.
Ethical Approval
Ethical approval was obtained from the Ethic Committee of Tabriz University of Medical Sciences (IR.TBZMED.REC.1398.599). However, authors confirm that informed consent was obtained from all participants, and all methods were carried out in accordance with relevant guidelines and regulations.
Research Highlights
What is the current knowledge?
-
Nursing students often work part-time or even full-time while studying at university.
-
In Iran, nursing students in their final year of the undergraduate bachelor of nursing degree have an opportunity to be employed part-time in teaching hospitals as a student worker nurse.
What is new here?
-
Work of nursing students in clinical environments in the student work employment model is a two-dimensional phenomenon with advantages and disadvantages.
-
Improving the nursing students clinical and communication skills, increasing their self-confidence, learning and practicing discipline and nursing responsibilities are the advantages of student work employment model.
-
Facing with reality shock stress, and mislearning are the disadvantages of student work employment model.
References
- Crevacore CA, Duffield CM, Twigg DE. Undergraduate registered nursing students working as assistants in nursing within the acute care environment: program development and discussion. Collegian 2019; 26(2):256-61. doi: 10.1016/j.colegn.2018.07.012 [Crossref] [ Google Scholar]
- Bvumbwe T, Mtshali N. Nursing education challenges and solutions in sub-Saharan Africa: an integrative review. BMC Nurs 2018; 17:3. doi: 10.1186/s12912-018-0272-4 [Crossref] [ Google Scholar]
- Instructions for the Work of Iranian Nursing Students in Clinical Settings. Available from: https://rehabnursing.uswr.ac.ir/index.jsp?pageid = 7493.
- Jayasekara R, Smith C, Hall C, Rankin E, Smith M, Visvanathan V. The effectiveness of clinical education models for undergraduate nursing programs: a systematic review. Nurse Educ Pract 2018; 29:116-26. doi: 10.1016/j.nepr.2017.12.006 [Crossref] [ Google Scholar]
- Rahimaghaee F, Dehghan Nayeri N, Adib Hajbaghery M. First exposure to clinical practice: an alive experience of female nursing students. Feyz 2009; 13(2): 130-9. [Persian].
- Najafi Kalyani M, Jamshidi N, Molazem Z, Torabizadeh C, Sharif F. How do nursing students experience the clinical learning environment and respond to their experiences? A qualitative study. BMJ Open 2019; 9(7):e028052. doi: 10.1136/bmjopen-2018-028052 [Crossref] [ Google Scholar]
- Harrison-White K, Owens J. Nurse link lecturers’ perceptions of the challenges facing student nurses in clinical learning environments: a qualitative study. Nurse Educ Pract 2018; 32:78-83. doi: 10.1016/j.nepr.2018.07.012 [Crossref] [ Google Scholar]
- Jones SH. Nursing Students’ Perceptions of Working with Staff Nurses [dissertation]. Bozeman: Montana State University (MSU); 2010.
- van Rooyen DRM, Jordan PJ, Ten Ham-Baloyi W, Caka EM. A comprehensive literature review of guidelines facilitating transition of newly graduated nurses to professional nurses. Nurse Educ Pract 2018; 30:35-41. doi: 10.1016/j.nepr.2018.02.010 [Crossref] [ Google Scholar]
- Parvan K, Shahbazi S, Ebrahimi H, Valizadeh S, Rahmani A, Jabbarzadeh Tabrizi F. Nurses’ lived experience of working with nursing students in clinical wards: a phenomenological study. J Caring Sci 2018; 7(1):41-5. doi: 10.15171/jcs.2018.007 [Crossref] [ Google Scholar]
- Hathorn DC, Machtmes K, Tillman K. The lived experience of nurses working with student nurses in the clinical environment. Qual Rep 2009; 14(2):227-44. doi: 10.46743/2160-3715/2009.1381 [Crossref] [ Google Scholar]
- Van Manen M. Researching Lived Experience: Human Science for an Action Sensitive Pedagogy. Routledge; 2016.
- Polit D, Beck C. Essentials of Nursing Research: Appraising Evidence for Nursing Practice. Philadelphia: Lippincott Williams & Wilkins; 2014.
- Cameron S, Parkinson B. Nursing students’ experiences of working as healthcare support workers. Nurs Stand 2023; 38(5):32-7. doi: 10.7748/ns.2023.e11892 [Crossref] [ Google Scholar]
- Nabolsi M, Zumot A, Wardam L, Abu-Moghli F. The experience of jordanian nursing students in their clinical practice. Procedia Soc Behav Sci 2012; 46:5849-57. doi: 10.1016/j.sbspro.2012.06.527 [Crossref] [ Google Scholar]
- Kim JS. Relationships between reality shock, professional self-concept, and nursing students’ perceived trust from nursing educators: a cross-sectional study. Nurse Educ Today 2020; 88:104369. doi: 10.1016/j.nedt.2020.104369 [Crossref] [ Google Scholar]
- Abu Zead MM, Ahmed BO, Eswi AS. Student nurses’ lived experience during initial exposure to clinical practice: a phenomenological hermeneutic study. Impact Int J Res Appl Nat Soc Sci 2018; 6(2):13-26. [ Google Scholar]
- Kaihlanen AM, Haavisto E, Strandell-Laine C, Salminen L. Facilitating the transition from a nursing student to a registered nurse in the final clinical practicum: a scoping literature review. Scand J Caring Sci 2018; 32(2):466-77. doi: 10.1111/scs.12494 [Crossref] [ Google Scholar]
- Tseng CN, Hsieh CJ, Chen KH, Lou MF. Comparative study of an externship program versus a corporate-academic cooperation program for enhancing nursing competence of graduating students. BMC Med Educ 2013; 13:108. doi: 10.1186/1472-6920-13-108 [Crossref] [ Google Scholar]
- Gholami Motlagh F, Karimi M, Hasanpour M. Iranian nursing students’ experiences of nursing. Iran J Nurs Midwifery Res 2012; 17(2 Suppl1):S107-14. [ Google Scholar]
- Thomas J, Jinks A, Jack B. Finessing incivility: the professional socialisation experiences of student nurses’ first clinical placement, a grounded theory. Nurse Educ Today 2015; 35(12):e4-9. doi: 10.1016/j.nedt.2015.08.022 [Crossref] [ Google Scholar]
- Bandura A. The power of observational learning through social modeling. In: Sternberg RJ, Fiske ST, Foss DJ, eds. Scientists Making a Difference: One Hundred Eminent Behavioral and Brain Scientists Talk About Their Most Important Contributions. Cambridge University Press; 2016. p. 235-9.
- Pearce L. How to stop rude colleagues ruining your day: and what to do if you realize your communication style has turned toxic. Nurs Stand 2019; 34(10):38-40. doi: 10.7748/ns.34.10.38.s17 [Crossref] [ Google Scholar]
- Nakhaei Z, Abdolreza Gharehbagh Z, Jalalmanesh S. A survey on nurses’ satisfaction concerning the health system reform plan in hospitals affiliated to Birjand University of Medical Sciences in 2016. J Rafsanjan Univ Med Sci 2017; 16(1): 61-72. [Persian].
- Lobo VM, Ploeg J, Fisher A, Peachey G, Akhtar-Danesh N. Critical care nurses’ perceptions of the outcomes of working overtime in Canada. Nurs Outlook 2017; 65(4):400-10. doi: 10.1016/j.outlook.2016.12.009 [Crossref] [ Google Scholar]